Serviceleistungen
Beratung
Bei uns stehen Sie als Landwirt im Mittelpunkt. Wir möchten, dass Sie genau die passende Drohne für Ihre Bedürfnisse finden – deshalb hat umfassende Beratung bei uns oberste Priorität. Aufgrund unserer langjährigen Erfahrung als landwirtschaftliche Dienstleister mit Drohnen kennen wir die speziellen Anforderungen Ihrer Branche genau. Auf Wunsch kommen wir direkt zu Ihnen und stellen Ihnen unsere Produkte bei Ihnen vor Ort vor.
Schulung dort, wo Sie die Drohne einsetzen
So vielfältig wie unsere Kunden sind auch die Einsatzmöglichkeiten unserer Drohnen. Deshalb bieten wir individuelle Schulungen auf höchstem Niveau, die exakt auf Ihre Anforderungen zugeschnitten sind – damit Sie Ihre Drohne optimal und erfolgreich einsetzen können.
Zuverlässiger Service – jederzeit und überall
Unser Team kommt aus der Landwirtschaft und weiß, wie entscheidend reibungsloser Service gerade in der Saison ist. Deshalb bieten wir Ihnen schnelle, zuverlässige und praxisnahe Unterstützung – genau dann, wenn Sie sie brauchen.
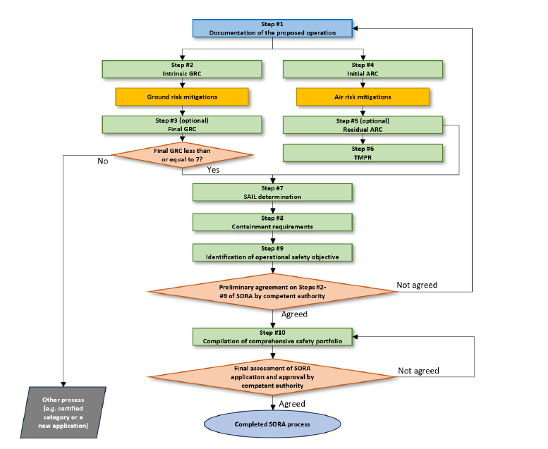
Genehmigungen
Gesetzliche und behördliche Genehmigungen bedürfen einer sorgfältigen Planung und Vorbereitung. Wir stellen Ihnen als Kunde die dafür notwendigen Informationen und Unterlagen zur Verfügung und unterstützen Sie bei der Vorbereitung der erforderlichen Genehmigungsanträge.
